开学时间定了?!社团指导中心 送你学习大礼包 0元开抢吧(学生社团管理中心办公室)

BACK TO COLLEGE
开学时间定了?!
@我是无忧学长
不知不觉间,我们已经迎来了阳春三月。想必大家都在期盼着同一件事:那就是开学!
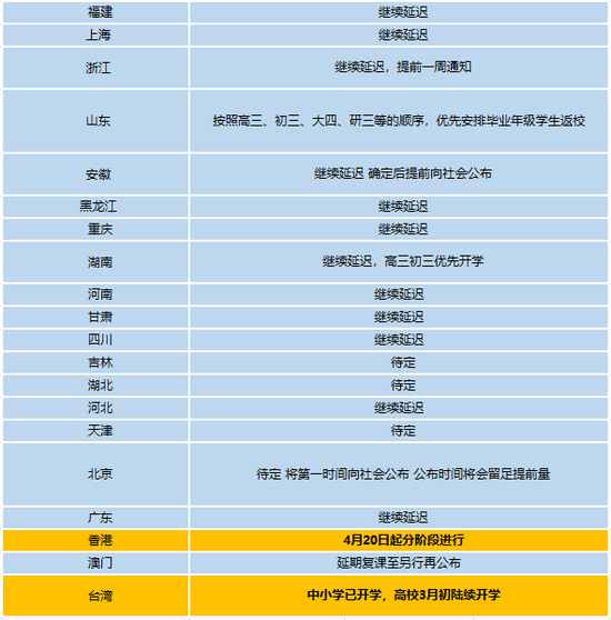
而随着国内疫情形势的逐渐转好,全国各地也纷纷于近日出台了有关各级、各类学校的春季开学方案。截至目前,全国已有16个省份确定了开学时间。(时间表如下)


面对尚不明朗的开学时间,我们大家到底该如何应对呢?
答案当然是:充分利用好假期的剩余时间,让自己充实起来!
为此,哈尔滨新东方特别为广大21考研er 们准备了内容相当丰富的考研干货大礼包,限时0元免费领!(划重点!!!)
快来康康都有啥!
新东方助力开学
这满满的考研干货也太给力了!
12节考研英语视频课+课后题
150套考研公共课历年真题
价值¥78新东方《四大名师讲真题》
通通免费领!
礼包1:考研英语视频课+习题
考研英语词根词缀背这些就够了!
(共6节)
主讲教师:高湘霏
• 主讲科目:专四、四级听力;考研词汇;考研新题型
• 哈工大MBA在读
• 英语专业八级,四六级听力、BEC商务英语口语高分获得者
• 曾获2006年外研社全国翻译大赛一等奖
• 2015年新东方东北区教学教研说课比赛优秀奖
• 拥有高级教师资格证书及剑桥语言教学能力证书(TKT)。
• 新东方哈尔滨学校国内考试部优秀教师
考研英语阅读原文句子这样分析事半功倍
(共6节)
主讲教师:李淼
• 主讲科目:四六级翻译;考研翻译;考研写作
• 大连外国语大学硕士
• 拥有专八证书,考研英语一86分
• 新东方哈尔滨学校国内考试部优秀教师
如果考研英语学不够
活动中还有免费的考研政治课程视频课哦!

礼包2:150套考研公共课历年真题
参与活动还赠送
最新五年考研公共课真题+答案解析
历年真题电子版+复习资料
共150套都在这了!

礼包3:新东方《四大名师讲真题》
当当当当~
还有俞敏洪老师亲笔力荐的
价值¥78新东方《四大名师讲真题》
参加活动的同学每人限领1本哦~
(新东方哈尔滨学校开放后校区领取即可)
参与方式
扫描二维码进群
领取沉甸甸的大礼包吧!
看着视频课
做着历年真题
开学前的“小长假”才不算辜负啊~
